| Sign In | Join Free | My benadorassociates.com |
|
Brand Name : Global Success Circuits
Model Number : G0014
Certification : ISO 9001:2008 ULE324220
Place of Origin : China (mainland)
MOQ : 1 Piece
Payment Terms : L/C, T/T, Western Union
Delivery Time : 3 - 12 days
Packaging Details : vacum packing
Catagory : LED Light PCB
Material : Aluminum
board thickness : 1.2mm
copper : 1oz
solder mask : pure white
finish : ENIG / OSP / HASL
LED Light Single Side Aluminium PCB Board With Pure White Solder Mask
Key Specifications/Special Features:
Layers: 1 L
Material: aluminum backed board
PCB thickness: 1.2mm ±10%
Final copper: 1/1oz
Minimum hole: 0.6mm
Minimum line width/space: 8/8-mil
Minimum hole copper: 20um
Solder mask: white
Surface: lmmersion Gold
Outline: rout and score
E-test: 100%
Inspection standard: IPC-A-600H/IPC-6012B, class 2/3
Outgoing reports: final inspection, first article report, E-Test, solder ability test, micro section and more
Certificates: UL, SGS, RoHS
The advantages of using metal backed PCBs and LED PCB boards:
Power densities can be increased whilst components are kept cool, increasing life and durability.
Surface mount technology can remove manual assembly from the traditional heat sink, clip, sil-pad arrangement.
Dielectrics can be tailored to suit your thermal or insulation level requirements.
The circuits can be shaped, drilled and formed, an advantage when compared to ceramic based products.
Cooling properties allow devices to be driven harder or de-rated for lower cost components.
Applications:
Lighting and emergency lighting
Road signs, vehicle hazard lights, DC safety lighting, spot lights, handrail lighting, beacons, floor lighting, exit lighting, marine and aircraft, cabin lighting.
What can be achieved using metal backed PCBs or LED PCB boards
Insulated metal substrate technology utilises the printed circuit board as a key constituent in heat removal from component devices.
The thermal efficiency gained by using an aluminium backed board allows downsizing of designs and hardware removal.
Electrical insulation between the copper and base metal is achieved using dielectric layers with high thermal conductivity.
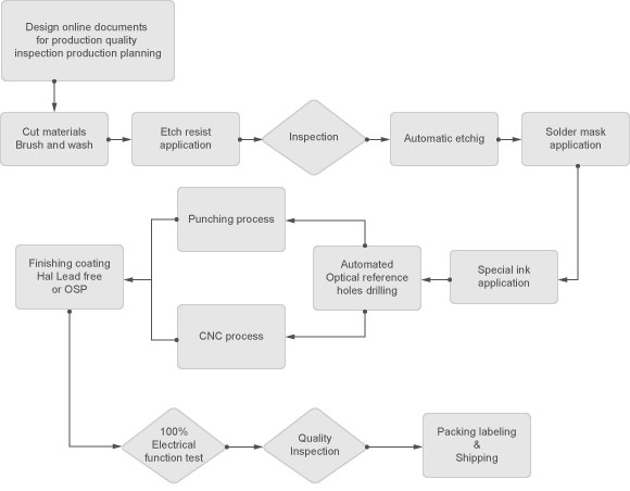
Process flow chart


|
|
LED Light Single Side Aluminium PCB Board With Pure White Solder Mask Images |